2022-02-10

速查!Lazada政策更新:禁止商品图片使用GIF格式;菲律宾突袭Nueva Ecija一仓库;该国未注册的外国电商网站将被封

01丨柬埔寨官方:未注册的外国电商网站将被封

昨日,中新网金边援引柬埔寨官方消息称,将封锁拒绝注册和履行纳税义务的外国电商网站。

柬埔寨国家税务总局指出,政府早于去年便发布相关法令,规定通过电子商务向柬埔寨出售商品或提供服务的外国电商,即使并非税务居民,也必须进行税务注册和申报增值税。

柬埔寨国家税务总局称,有关法令原定于今年 1 月 1 日生效执行,因部分外国大型电商向柬埔寨政府要求提供更多时间进行注册,因此政府决定展延三个月才正式执行。

据介绍,柬埔寨国家税务总局将与本地互联网供应商合作,采取能加强执行跨境电子商务增值税征管工作的措施,包括封锁那些拒绝注册和履行纳税务人的外国大型电商网站。

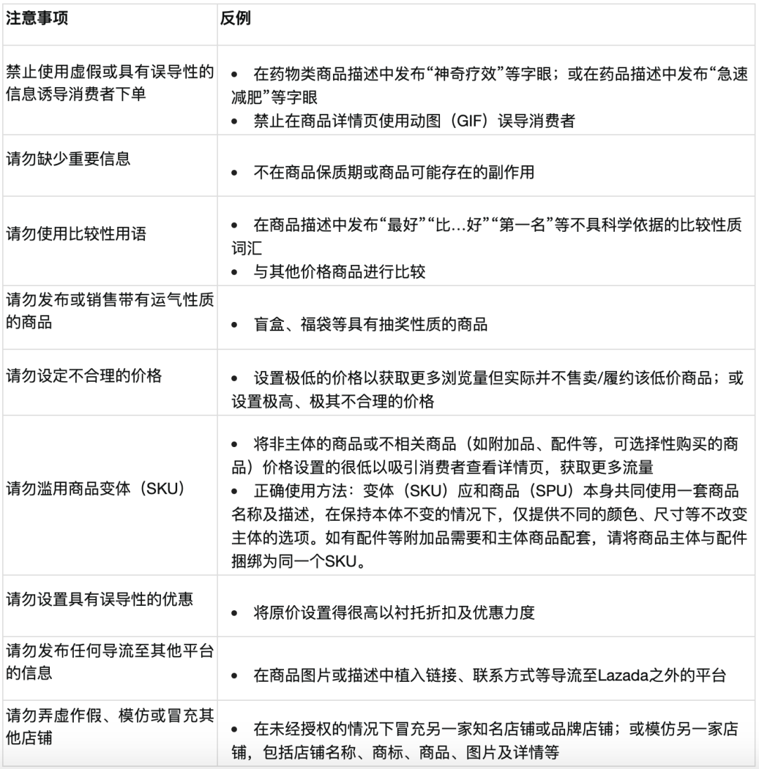
02丨Lazada政策更新:禁止商品图片使用GIF格式

Lazada 旨在向消费者提供优质的购物体验,为了让消费者在平台获得真实可靠的商品信息,即日起,Lazada 不当内容及误导性内容政策有所更新(如下图)。

:https://m.ikjzd.com/articles/154343
跟卖还盗图?Ueeshop自动水印功能助你快速开启防盗模式:https://m.ikjzd.com/articles/154345

No comments:

Post a Comment